|
震惊,负债30亿!西安有名“国企”竟然官宣暴雷!“有履行能力而拒不履行生效法律文书确定义务”——你敢相信,这是西安一家年营收曾超400亿、头顶“国企”光环的大型建工集团,在法院系统里留下的记录吗?而且,这样的失信记录不是一两条,是整整58次。 最近,西安建工集团有限公司自己发了个公告,把家底掀了个底朝天:公司及下属子公司,到期还不上钱的债务本金加起来有 30.71亿元 。这可不是小数目,更让人咋舌的是,因为“赖账”,他们已经被法院累计 58次 列为失信被执行人,也就是我们常说的“老赖”。
一家本地人眼中实力雄厚的大企业,怎么就一步步走到了“官宣暴雷”、自曝家丑的地步?今天,我们就来扒一扒这张看似光鲜的“国企”皮囊下,到底藏着多少惊心动魄的故事和教训。
时间倒回2017年,那是西安建工最风光的起点。国内房地产巨头绿地控股,掏出 10.7亿元 真金白银,拿到了西安建工66%的股权,完成了混合所有制改革。混改后,西安建工就像装上了火箭发动机,业绩一路狂飙。营业收入从2017年的约120亿,猛增到2021年的 434.41亿元 ,四年涨了快三倍,稳坐西安企业百强榜前列。那时候,“混改成功典范”、“西北建筑业龙头”的名号响当当。
然而,高增长背后,隐患的种子早已埋下。为了冲击“千亿目标”,西安建工开启了疯狂扩张模式。它的资产负债率,从混改前还算健康的70%左右,一路飙升并常年维持在 85% 以上的高位。这是什么概念?行业里公认的警戒线是70%,它这简直是踩着高跷在刀尖上跳舞。钱从哪来?除了银行借款,就是大量发行债券、商业票据,债台越垒越高。 但真正给它致命一击的,是它抱上的“两条大腿”。混改后,西安建工几乎成了绿地集团的“御用施工队”,同时也没少接恒大的项目。根据它自己后来的披露,承接的 恒大项目合同额高达43.04亿元 ,承接的 绿地项目合同额更是达到96.61亿元 。这两家客户,就占了它业务的半壁江山。
当房地产行业的寒风骤然刮起,恒大率先暴雷,绿地也深陷流动性危机。这意味着什么?意味着西安建工干完了活,手里攥着的是一大把几乎无法兑现的“白条”——应收账款。到2023年底,它的应收账款账面余额已经膨胀到 101.21亿元 ,其中光是绿地和恒大相关的坏账准备就计提了巨额损失。项目款收不回来,银行的贷款和发行的债券却到了要还本付息的时候。现金流,这家企业的生命线,被硬生生掐断了。
其实,危机的信号早就亮起了红灯。2022年,它的营收增速就猛然刹车。到了2023年,情况急转直下,当年归母净利润 巨亏9.07亿元 。资本市场是最敏感的,国际评级机构大公国际在2023年8月到9月这短短一个多月里,连续 6次 下调西安建工的信用等级,从“AA+”一路砍到“C”,这是资本市场用脚投票,宣告对其偿债能力彻底失去信心。
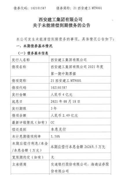
真正的“爆点”在2024年8月被点燃。它发行的一只名为“21西安建工MTN001”的中期票据,本息合计 2.63亿元 ,到期还不上,构成了公开市场债务的实质性违约。这就像推倒了第一块多米诺骨牌,彻底撕开了它的资金缺口。随后,更多的银行贷款逾期、票据违约接踵而至,官司缠身,被执行信息雪片般飞来。到2025年,这个窟窿已经滚到了公告里说的 30多亿 。
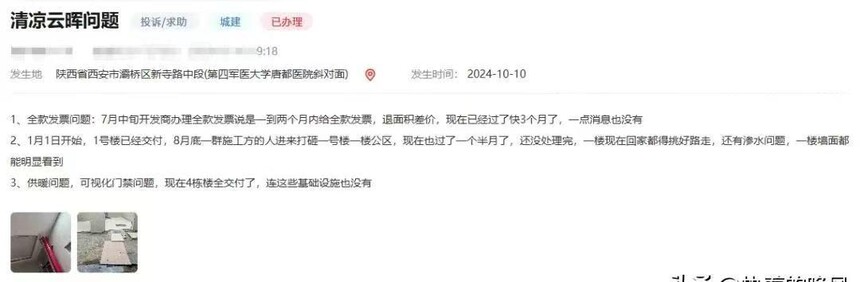
更值得玩味的是它的身份。在很多普通市民和合作伙伴眼里,西安建工是“市属国企”,背靠大树好乘凉。但实际上,混改后绿地控股才是持有 66% 股份的绝对控股股东,西安市国资委只持有 34% 。当控股股东绿地自己都泥菩萨过江时,不仅给不了支持,甚至可能反过来占用资金。截至2021年末,西安建工对绿地控股的关联方应收账款就超过 50亿元 。这所谓的“国资背景”,在真正的危机面前,显得既尴尬又无力。 它自己开发的地产项目,也频频陷入维权漩涡。比如其开发的“清凉云晖”项目,被曝出延期交房长达 9个月 ,而且房屋质量问题不断,引发大量业主投诉。另一个“清凉灞柳”小区,业主更是爆料开发商私自更改房屋设计,导致多年无法办理房产证。位于半坡地铁口的“清凉云集”及商业项目“美盛新天地”,则长期处于停工状态,交房遥遥无期。这些项目的问题,进一步消耗了其本就脆弱的品牌信誉和市场信心。
如今,面对堆积如山的债务,西安建工在地方政府协调下,开始了艰难的求生之路。由交通银行、兴业银行等 15家金融机构 组成的债权人委员会已经成立,正在商讨债务重组方案。说白了,就是和各家债主坐下来谈:利息能不能免一点?还款时间能不能再拖长几年?试图用时间换空间。
西安建工的故事,绝不是孤例。放眼全国,同样被绿地控股的广西建工集团,也频频传出资金紧张的消息;安徽的合肥建工,更是因为 162亿元 的债务直接进入了破产重整程序。这些曾经风光无限的地方建筑国企,在房地产黄金时代结束后,集体步入了寒冬。 它们暴雷的背后,是一模一样的剧本:过度依赖房地产开发商业务、在行业高点时盲目加杠杆扩张、内部风险控制形同虚设。当潮水退去,这些巨头们留下的,是一地鸡毛:被拖欠工资的农民工、拿不到货款的材料供应商、以及银行系统里新增的巨额坏账风险。
来源:市见观澜 编辑:金文婕 审核:王仕伟 |








