|
中国茶叶流通协会2024年度茶业重点(原百强)企业系列调查结果发布时间:2024-12-01
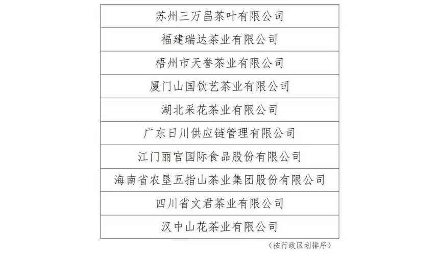
为贯彻落实党中央、国务院关于茶产业的系列指示批示精神,进一步彰显茶业头部企业的影响力与竞争力,提升产品品质与品牌效应,科学引导消费,推动高质量发展,根据《关于开展“中国茶叶流通协会2024年度茶叶企业调查工作”的通知》(中茶协调字〔2024〕5号)和《茶业重点企业综合评价规范》(T/CTMA073-2024),中国茶叶流通协会现向全社会正式发布“中国茶叶流通协会2024年度茶业重点(原百强)企业”“中国茶叶流通协会2024年度茶业综合竞争强力企业”“中国茶叶流通协会2024年度茶业绿色发展企业”“中国茶叶流通协会2024年度茶业社会责任担当企业”“中国茶叶流通协会2024年度茶业成长型企业”“中国茶叶流通协会2024年度茶业共富发展企业”“中国茶叶流通协会2024年度茶业新质生产力践行企业”调查结果。 中国茶叶流通协会 2024 年度茶业重点(原百强)企业 中国茶叶流通协会 2024年度茶业综合竞争强力企业 中国茶叶流通协会 2024年度茶业绿色发展企业 中国茶叶流通协会 2024年度茶业社会责任担当企业 中国茶叶流通协会 2024年度茶业成长型企业 中国茶叶流通协会 2024年度茶业共富发展企业 中国茶叶流通协会 2024年度茶业新质生产力践行企业 来源:中国茶叶流通协会 编辑:金文婕 审核:王仕伟 |













